Visual Paradigm桌面版 VP Online

What is ArchiMate?

ArchiMate is The Open Group‘s open and independent modelling language for enterprise architecture, supported by different tool vendors and consulting firms. ArchiMate provides instruments to support enterprise architects in describing, analyzing and visualizing the relationships among different architecture domains in an unambiguous way, similar to those well-established disciplines like civil engineering or building and construction using internationally accepted standards for describing their designs.

ArchiMate is a modelling technique (“language”) for describing enterprise architectures. It presents a clear set of concepts within and relationships between architecture domains, and offers a simple and uniform structure for describing the contents of these domains. Just like an architectural drawing in classical building architecture describes the various aspects of the construction and use of a building,

ArchiMate offers a common language for describing the construction and operation of:

  • Business processes
  • Organizational structures
  • Information flows
  • IT systems
  • Technical infrastructure.

This insight helps stakeholders to design, assess, and communicate the consequences of decisions and changes within and between these business domains.

Draw ArchiMate with a Certified EA Tool
Visual Paradigm Enterprise Edition is a certified ArchiMate 3 enterprise architecture tool. It supports all ArcihMate 3 vocabulary, notation, syntax, and semantics.
[Download Now]

Why ArchiMate?

Models have played an important role in business for a long time. Process models, information- and data models, application landscapes, strategic models, operational models. Organizations try to connect their models, to gain insight in the way the enterprise works from many different perspectives. Typically, models become more high-level, focusing on the essence of the organization. These developments have led to the development of the ArchiMate language, which allows high-level modeling within a domain, but allows modeling the relations between domains.

Why ArchiMate

As shown the Figure above, the main reasons for enterprise architect to adopt ArchiMate are as follows:

  • Capture stakeholder concerns
  • Address concerns by identifying and refining requirements
  • Create EA models
  • Create views of the model for stakeholders
    • show how concerns and requirements will be addressed
    • show trade-offs arising from conflicting concerns

Benefits of ArchiMate

The main benefits of ArchiMate for modeling your enterprise architectures are:

  • It is an international, vendor-independent standard of The Open Group, liberating you from the lock-in of vendor-specific tools and frameworks. There is active support from the ArchiMate Forum of The Open Group.
  • Its well-founded concepts and models provide precision. It helps you get away from the ‘fuzzy pictures’ image of architecture.
  • It is a lean and simple language. It contains just enough concepts for modeling enterprise architecture and is not bloated to include everything possible. Its uniform structure makes it easy to learn and apply.
  • It has clear links to existing approaches for specific architecture areas such as software or business processes. Several concepts in ArchiMate have deliberately been borrowed from other languages such as UML or BPMN, to provide an easy bridge.
  • It does not prescribe a way of working, but it is easily combined with existing methods such as TOGAF.
  • It has been tried and tested by many different user organizations and is supported by numerous consultancies and software tools.

Latest ArchiMate 3 Specification

The latest version of the language is the ArchiMate 3.0 Specification, which was published in June 2016. ArchiMate 3.0 is a major update to the standard, with many new concepts.

New features included in Version 3.0 include:

  • Elements for modeling the enterprise at a strategic level, such as capability, resource, and outcome.
  • It also includes support to model the physical world of materials and equipment.
  • Furthermore, the consistency and structure of the language have been improved, definitions have been aligned with other standards, and its usability has been enhanced in various other ways.

The new version of the language has been created to respond to a number of requirements:

  • Increasing demand for relating business strategy with business and IT operations
  • Technology innovations that mix IT and the physical world
  • Usage in new domains; e.g., manufacturing, logistics
  • Improved consistency and comprehensibility
  • Improved alignment between Open Group standards, notably with the TOGAF Framework

Related Resources:

The ArchiMate specification can be downloaded from The Open Group’s ArchiMate Forum.

The ArchiMate Core Framework

The aspects and layers of the core, as defined by the business, application and technology elements, can be organized as a framework of nine cells, as illustrated in Figure below.

ArchiMate Core Framework

The structure of the framework allows for modeling of the enterprise from different viewpoints, where the position within the cells highlights the concerns of the stakeholder. A stakeholder typically can have concerns that cover multiple cells.

Aspects and Layers

The main concepts and relationships of the ArchiMate language can be seen as a framework, the so-called ArchiMate Full Framework.

It divides the enterprise architecture into a business, application and technology layer.

In each layer, three aspects are considered: active elements that exhibit behavior (e.g. Process and Function), an internal structure and elements that define use or communicate information.

Aspects

  1. The active structure aspect represents the structural concepts (the business actors, application components, and devices that display actual behavior; i.e., the “subjects” of activity).
  2. The behavior aspect represents the behavior (processes, functions, events, and services) performed by the actors. Behavioral concepts are assigned to structural concepts, to show who or what displays the behavior.
  3. The passive structure aspect (information) represents the objects on which behavior is performed. These are usually information objects in the business layer and data objects in the application layer, but they may also be used to represent physical objects.

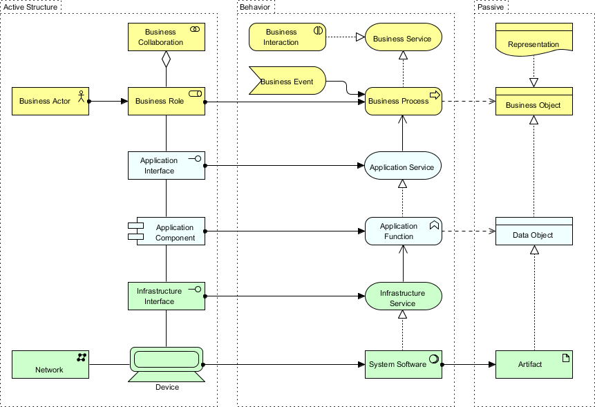
ArchiMate Core Framework elements

Layers

Higher layers use services provided by lower layers. The Business layer offers products and services to external customers which are realised by business processes performed by business actors. Application layer supports the business layer with application services which are realised by (software) applications. Technology layer offers infrastructural services (e.g., processing, storage and communication services) needed to run applications, realised by computer and communication hardware and system software.

ArchiMate layers inter-relationships

The ArchiMate Full Framework

The full ArchiMate language adds several layers and an aspect to the core framework. The physical elements are added to the Technology layer for modeling physical facilities and equipment, distribution networks, and materials. Besides, an additional motivation aspect and the implementation and migration elements are added. The resulting full ArchiMate framework is the figure below.

ArchiMate full frameworkCore Layers:

  • ArchiMate Core – Enables modeling of the architecture domains defined by TOGAF

Extensions:

  • Motivation Extension – Enables modeling of stakeholders, drivers for change, business goals, principles and requirements
  • Implementation and Migration Extension – Enables modeling of project portfolio management, gap analysis and transition and migration planning

The most important concepts of ArchiMate are shown below. You can clearly see the uniform approach across layers.

Core Layers (Business, Application, Technology)

A layered view provides a natural way to look at service-oriented models. The higher layers use services that are provided by the lower layers. ArchiMate distinguishes three main (Core) layers:

  1. The Business layer offers products and services to external customers, which are realized in the organization by business processes performed by business actors and roles.
    ArchiMate business layer
  2. The Application layer supports the business layer with application services which are realized by (software) application components.
    ArchiMate application layer
  3. The Technology layer offers infrastructural services (e.g., processing, storage and communication services) needed to run applications, realized by computer and communication hardware and system software.
    ArchiMate technology layer

Motivation Extension

The ArchiMate Motivation elements enable the modeling of stakeholders, drivers for change, business goals, principles and requirements.

ArchiMate motivation extension

Implementation and Migration Extension

The ArchiMate Implementation and Migration elements enable the modeling of project portfolio management, gap analysis and transition and migration planning.

ArchiMate implementation and migration extension

ArchiMate Example – Core Layers

Core ArchiMate elements

ArchiMate Example – All Layers

In the example ArchiMate model below, you can see the integration of the various ArchiMate layers.

ArchiMate layered structure

ArchiMate and the TOGAF ADM

The ArchiMate language, as described in this Technical Standard, complements TOGAF in that it provides a vendor-independent set of concepts, including a graphical representation, that helps to create a consistent, integrated model “below the waterline”, which can be depicted in the form of TOGAF views.

ArchiMate and TOGAF

Want to create ArchiMate diagrams?
Try Visual Paradigm Enterprise Edition, an enterprise architecture software that features a powerful ArchiMate drawing tool, ArchiMate viewpoint management tool and TOGAF Guide-through Process.
[Try it Free]

Related Links

Turn every software project into a successful one.

We use cookies to offer you a better experience. By visiting our website, you agree to the use of cookies as described in our Cookie Policy.

OK