Visual Paradigm桌面版 VP Online

What is Work Breakdown Structure?

A Work Breakdown Structure (WBS) is a deliverable-oriented hierarchical decomposition of the work to be executed by the project team to accomplish the project objectives and create the required deliverables. A WBS is the cornerstone of effective project planning, execution, controlling, monitoring, and reporting. All the work contained within the WBS is to be identified, estimated, scheduled, and budgeted.

Work Breakdown Structure Diagram

The Work Breakdown Structure (WBS) is developed to establish a common understanding of project scope. It is a hierarchical description of the work that must be done to complete the deliverables of a project. Each descending level in the WBS represents an increasingly detailed description of the project deliverables.

The first two levels of the WBS (the root node and Level 2) define a set of planned outcomes that collectively and exclusively represent 100% of the project scope. At each subsequent level, the children of a parent node collectively and exclusively represent 100% of the scope of their parent node. Here is a Work Breakdown Structure example:

Work Breakdown Structure Example

Quality of a Work Breakdown Structures

A well-designed WBS describes planned outcomes instead of planned actions. Outcomes are the desired ends of the project, such as a product, result, or service, and can be predicted accurately. Actions, on the other hand, may be difficult to predict accurately. A well-designed WBS makes it easy to assign elements of the WBS to any project activity. A good WBS should exhibit the following characteristics:

  • Definable—can be described and easily understood by project participants.
  • Manageable—a meaningful unit of work where specific responsibility and authority can be assigned to a responsible individual.
  • Estimateable—duration can be estimated in time required to complete, and cost can be estimated in resources required to complete.
  • Independent—minimum interface with or dependence on other ongoing elements (i.e., assignable to a single control account, and clearly distinguishable from other work packages).
  • Integratable—integrates with other project work elements and with higher level cost estimates and schedules to include the entire project.
  • Measurable—can be used to measure progress; has start and completion dates and measurable interim milestones.
  • Adaptable—sufficiently flexible so the addition/elimination of work scope can be readily accommodated in the WBS framework.

Guidelines for Developing Work Breakdown Structure

The development of Work Breakdown Structure involves subdividing the major project activities or sub-activities into smaller, more manageable activities until the activities are defined in sufficient detail to support the management and development of project works. The items at the lowest level of a branch are known as work packages. Here are some tips in developing a Work Breakdown Structure that can express works effectively:

  1. Always express Work Breakdown Structure activities at the lowest levels of granularity in verb form.
  2. Review the Work Breakdown Structure. Make sure all deliverables have been fully covered by the works defined in the Work Breakdown Structure.
  3. Ensure that testing and training have been taken into account.
  4. Ensure that non-IT work packages are also included such as, documentation and review activities are included in the structure.
  5. Ensure that other supporting activities such as, product/service launch and implementation activities are planned.
  6. Ensure that delivery approval cycles are taken into account.
  7. Include project management deliverables on the project as well (e.g. production of Project Plan). Include any deliverables that must be met or delivered by the customer or any external parties. Check the Work Breakdown Structure against the project approach specified in Project Charter for any activities that needs to be included in the Work Breakdown Structure.

Different Forms of Work Breakdown Structure

Generally speaking, there are three typical ways in structuring works with a Work Breakdown Structure (WBS). They includes phase-based structures, deliverable-based structures and responsibility-based structures.

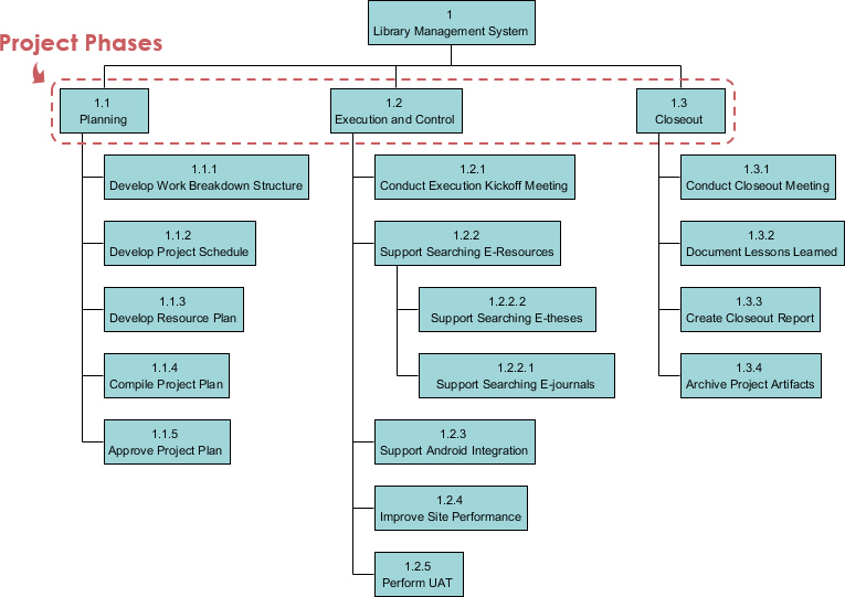
Phase-based structures

Define and structure project activities based on the project phases.

Phase-Based Work Breakdown Structure

Deliverable-based structures

Define and structure project activities based on the deliverables agreed to deliver.

Deliverable-Based Work Breakdown Structure

Responsibility-based structure

Define and structure project activities based on the organization units that will work on the project.

Responsibility-Based Work Breakdown Structure

Other Use Cases of Breakdown Structure

Typical use of breakdown structure as a project management tool includes Work Breakdown Structure (WBS), Resource Breakdown Structure, Risk Breakdown Structure and Organization Breakdown Structure (OBS), or sometimes known as Organization Chart.

Resource Breakdown Structure

Resource Breakdown Structure (RBS) is a project management tool that provides a hierarchical decomposition of resources, either structured by resource category, types or by IT/business function that has resource needs.

Here is a Resource Breakdown Structure example:

Resource Breakdown Structure

Risk Breakdown Structure

Risks are everything in any IT project. The existence of risk causes negative impact on project schedule, costs and quality. In project management, Project Manager is responsible for managing risks and to ensure that the project will be delivered on time, within project and up to the standard user expected. One of the popular risk management tool is the Risk Breakdown Structure.

Risk breakdown Structure is the hierarchical decomposition of risks, starting from the root node element that represents the project, and going down to the various risk categories, and then finer level risks.

Besides presenting project risks in a Risk Breakdown Structure, it is possible to combine the use of Color Legend in representing the impact of risk. Take a look at the Risk Breakdown Structure example below, a legend of Impact with five items has been setup, representing the five levels of impacts that risks may have on the project with five distinct color code.

Here is a Risk Breakdown Structure example:

Risk Breakdown Structure

Organizational Breakdown Structure

Organizational Breakdown Structure, or sometimes known as Organization Chart, is a widely used project management tool for representing project organization. It typically begins with the project sponsor, and with all key stakeholders included. In presenting the organization structure, consider the organization or group that is requesting the project and the level of their sponsorship and authority.

Here is an Organizational Breakdown Structure example:

Organizational Breakdown Structure

Turn every software project into a successful one.

We use cookies to offer you a better experience. By visiting our website, you agree to the use of cookies as described in our Cookie Policy.

OK