Visual Paradigm Desktop VP Online

How to Use Value Stream in ArchiMate 3.1?

A value stream describes how an enterprise organizes its activities to create value. As described in the TOGAF Series Guide:

“Value Streams, a key principle of value streams is that value is always defined from the perspective of the stakeholder of the product, service, or deliverable produced by the work”

At The Open Group event in Amsterdam on November 5, 2019, the latest version of the ArchiMate Version 3.1 was released and the most important and visible of these changes in this version is the addition of a new value stream element in the Strategy layer.

What is a Value Stream?

Value streams are typically realized by business processes and possibly other core behavior elements. The stages in a value stream provide a framework for organizing and defining business processes, but different parts of the organization may have their implementations of business processes that realize the same value stream stage. Conversely, one business process may realize multiple stages in a value stream.

Value Steam Element Notation

Value Stream represents a sequence of activities that create an overall result for a customer, stakeholder, or end-user.

ArchiMate symbol value stream

Value streams may be defined at different levels of the organization; e.g., at the enterprise level, business unit level, or department level. Value streams can be a composition or aggregation of value-adding activities. These are also modeled with the value stream element and are known as value (stream) stages, each of which creates and adds incremental value from one stage to the next. These stages are typically related using flow relationships to model the flow of value between them. Resources can be assigned to value streams and capabilities can serve (i.e., enable) a value stream.

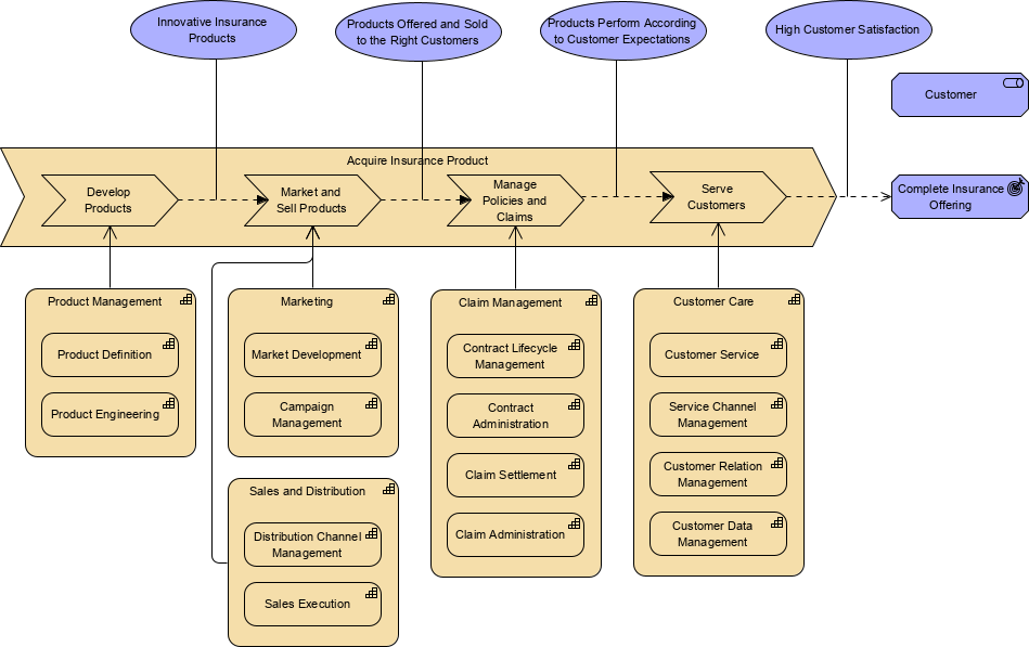
Value Stream Example of Capability – Mapping in ArchiMate 3.1

The example below shows a model of a high-level value stream for an insurance company, where each stage in the value stream is served by several capabilities. Between these stages, we see the value flows with associated value items, and at the end the business outcome that this value stream realizes for a particular stakeholder.

Between the stages of the value stream, we see the value flows with associated value added by each stage, and at the end the business outcome of ‘well-founded decision-making’ that this value stream realizes for a particular stakeholder. Each stage in the value stream requires several capabilities, shown below the stages and also exhibiting how you can use the improved grouping concept to model this cross-mapping efficiently.

Resources can be assigned to value streams and capabilities can serve (i.e., enable) a value stream. This supports the common technique of capability–value stream cross-mapping, where you identify which capabilities the enterprise needs or uses to support the stages in a value stream.

ArchiMate value stream example

Recap the Elements of ArchiMate Strategy Layer

The Strategy elements are depicted within the framework as the new Strategy Layer in ArchiMate 3.0. These elements include Resource, Capability, and Course of Action relevant for capability-based planning and strategic activities within the enterprise.

The Table below gives an overview of the strategy elements, with their definitions.

Element Description Notation
Resource Represents an asset owned or controlled by an individual or organization. ​      ​ArchiMate symbol resource
Capability Represents an ability that an active structure element, such as an organization, person, or system, possesses. ​      ​ArchiMate symbol capability
Value stream Represents a sequence of activities that create an overall result for a customer, stakeholder, or end-user. ​ ​ArchiMate symbol value stream
Course of action Represents an approach or plan for configuring some capabilities and resources of the enterprise, undertaken to achieve a goal. ​      ​ArchiMate symbol course of action

 

Turn every software project into a successful one.

We use cookies to offer you a better experience. By visiting our website, you agree to the use of cookies as described in our Cookie Policy.

OK